010-61703334/84
您现在的位置:
应用案例

64通道振动测试仪

64通道振动测试仪

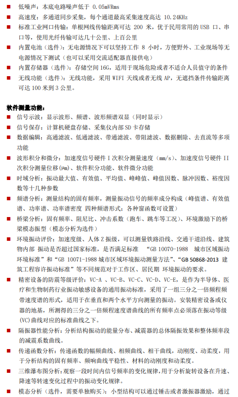
64通道24位AD,每通道支持IEPE传感器,采样速率为0-10.24KHz/Ch,网口传输。分析功能:加速度、速度、位移测量,时域分析、频谱分析、传递函数分析、阻尼比分析,隔振衰减率分析,VC振动等级分析、模态分析等

0.00
0.00
  

64通道24位AD,每通道支持IEPE传感器,采样速率为0-10.24KHz/Ch,网口传输。分析功能:加速度、速度、位移测量,时域分析、频谱分析、传递函数分析、阻尼比分析,隔振衰减率分析,VC振动等级分析、模态分析等


联系我们
CONTACT US

电话:010-61703334/84

24小时咨询服务电话:

          测试仪器:13911902797

                           13641058490

                           13269687073

              应变片:13681008412

网址:www.yycs.com.cn

邮箱:yiyang@yycs.com.com

地址:北京市昌平区北清路1号

        珠江摩尔国际大厦3号喽2单元310室